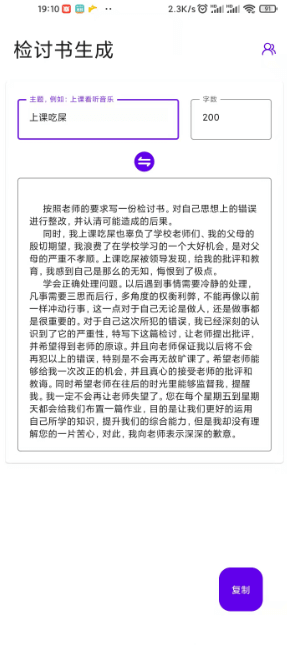
检讨书生成器1.0 写检查生成器 学生党福利 软件介绍软件名称:检讨书生成器适用设备:Android软件大小: 10.4M使用说明进入软件后在主题对话框输入,例如:上课吃屎,字数200,即可生成检讨书,如图所示下载链接蓝...